Ehitushangetes küsitakse üha sagedamini dokumente, mis tõendavad ehitustoodete keskkonnamõju. Kõige tuntum neist on EPD (Environmental Product Declaration).
Mis on EPD?
EPD on III tüüpi keskkonnateatis, mis kirjeldab toote keskkonnamõju kogu selle olelusringi jooksul, alates tooraine kaevandamisest kuni kasutusjärgse etapini. Selle koostamine põhineb kindlatel reeglitel:
- olelusringi hindamine (LCA) standardite ISO 14040 ja 14044 järgi;
- raporteerimisformaat ja protseduurid standardi ISO 14025 järgi.
EPD-d saab koostada vaid siis, kui on olemas tootekategooria üldreeglid (PCR, Product Category Rules). Ehitussektoris kehtivad selleks standardiga 15804 määratud reeglid, lisaks on ligi 90 üld- ning täiendavat reeglit erinevate tootekategooriate jaoks. Hoone keskkonnatoimivuse hindamise metoodika on aga kokku lepitud standardiga EN 15978.
Süsiniku jalajäljest enam ei piisa, arvestada tuleb ka ressurssidega
Paljud ettevõtted eeldavad, et EPD olemasolu tagab automaatselt eelise. Hoone puhul usutakse aga, et süsiniku jalajäljest piisab. Praktikas ei piisa hangetel võiduks ainult ühest EPD-st või süsiniku jalajälje numbrist. Keskkonnahoidliku hanke võitmiseks on vaja panustada nii kliimaneutraalsuse kui ringsuse eesmärkide saavutamisse ja tõendada:
- toote ning ehitise keskkonnamõjud kogu olelusringi vältel;
- ringmajanduse põhimõtete rakendamist.
Ehitustoodete määruse uued nõuded
Varem tuli CE-märgise jaoks avalikustada ainult süsiniku jalajälg. Uue Ehitustoodete määrusega tuleb aga deklareerida kõik eelnevalt kindlaksmääratud keskkonnaalased põhiomadused järgmises ajakavas:
- 01.2026 – kõik kliimamuutuste indikaatorid (GWP kõik liigid);
- 01.2030 – kõik ülejäänud olelusringi indikaatorid;
- 01.2032 – lisanduvad kiirguse, toksilisuse ja maakasutuse indikaatorid.
Ringmajanduse põhimõtted ja digipass
Eestis räägitakse palju kliimaneutraalsusest ja jäätmemajandusest kuid ringmajanduse teema on jäänud tahaplaanile. Üldjuhul valitseb arusaamine, et ringmajandus on lihtsalt jäätmemajandus uues kuues. Ehitussektor on aga ressursimahukas sektor ning peab siseriiklikele arvamustele vaatamata arvestama ka ringmajanduse põhimõtetega. Ringmajanduse põhimõtete rakendamise tööriistaks on toote digipass ja see muudab EPD-d vajalikeks ka Eesti siseturul.
Ehitussektoris on väljatöötamisel uued ringmajanduse standardid, mis määravad:
- põhimõtted, terminoloogia ja mõõdikud;
- ringsuse infovahetuse nõuded nii ehitustoodete kui ehitise digipassidele;
- ehitustoodete taaskasutuse (reuse) nõuded;
- ehitustööde ja -ehitustoodete ringdisaini nõuded ja rakendamise juhised;
- ringsuse hindamise meetodid ja indikaatorid.
EPD-de olulisus ja seadusandlik taust
EPD koostamine algab alati olelusringi hindamisest. Küsimus on pigem selles, milliseid mõjusid tuleb seaduse järgi avaldada? Uued EL nõuded ja direktiivid, sh hoonete energiatõhususe direktiiv (EPBD, (EL) 2024/1275), toovad EPD-dele suurema rolli ka mitte-eksportivatele ettevõtetele.
- Energiatõhususe miinimumnõuded hakkavad kehtima alates 2028.a.
- Heitevaba hoone riiklikud piirväärtused tuleb kehtestada alates 2030.a.
- Ehitustoodete määrus ja digipass on juba jõustunud.
Standardi ISO 14025 uuendus
Kuna ka EPD-de standardeid uuendatakse ning PCR-dele lisatakse ringmajanduse põhimõtted, siis tuleb tänasest hakata EPD-sid koostama juba uuendatud standardite alusel, olemasolevaid EPD-sid tuleb aga uuendada (tähtajad vt Ehitustoodete määrus).
Uuendatud versioon EN ISO 14025:2025 Environmental statements and programmes for products – Environmental product declaratsions (EPDs) on lõpphääletusel 2026.a. juunis, kuid muudatused on juba teada:
- ’III tüüpi keskkonnateatis’ asendub terminiga ’EPD’[i];
- EPD-de roll suhtluses tarbijatega suureneb;
- normiviidetena lisanduvad 14025 (EPD), 14026 (jalajälg), 14027 (PCR), 14029 (EPD ja jalajälje programmid) ja 14071 (LCA ja keskkonnajuhtimine);
- EPD programmid peavad vastama standardile (ei ole enam vabatahtlikud);
- olelusringi hindamisele lisanduvad eelnevalt kindlaksmääratud keskkonnaalased põhiomadused ja indikaatorid;
- avaldada tuleb jätkusuutlikkusega seotud teave tootesüsteemi kohta;
- avaldada tuleb teave tootes keskkonna seisukohast oluliste ainete puudumise või sisalduse taseme kohta;
- täiendava keskkonnateabe esitamine peab olema võrreldav sama tootekategooria sees, vastavalt PCR(de) nõuetele.
Kokkuvõte
EPD ei ole enam lihtsalt eksporditava toote konkurentsivõimet tõendav dokument vaid muutub kiiresti kohustuslikuks osaks nii hangetel kui suhtluses tarbijatega. Edukaks tegutsemiseks tuleb ettevõtetel võtta kasutusele uuendatud standardid, siduda EPD ringmajanduse põhimõtetega ja planeerida keskkonnaanalüüs tervikuna, mitte piirduda ainult süsiniku jalajäljega.
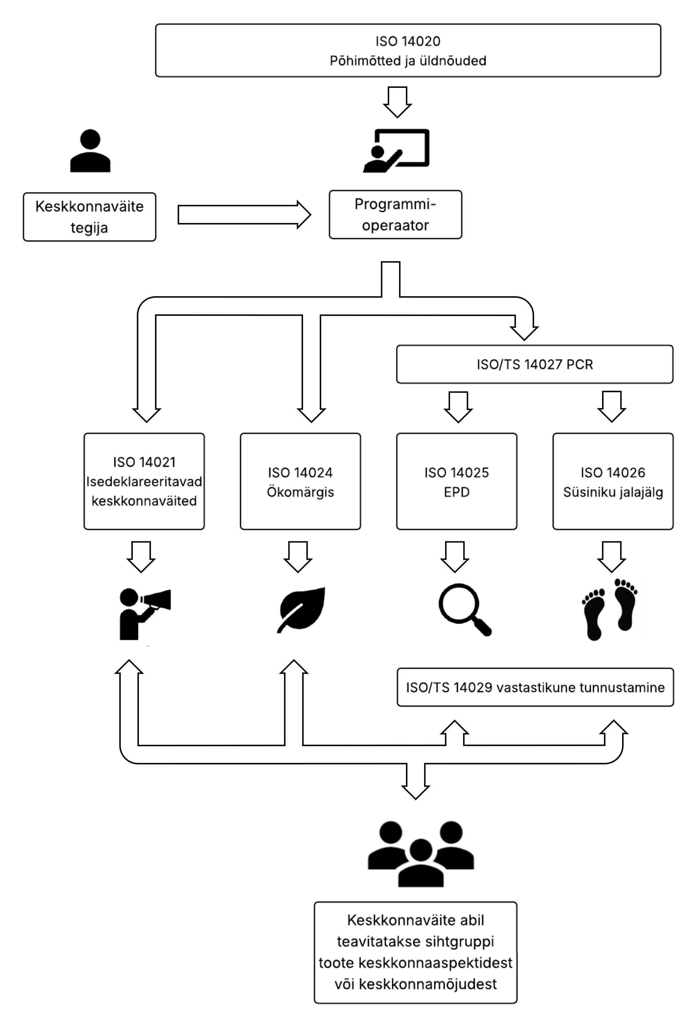
Joonisel on esitatud ISO 14020 standardipere struktuur.
[i] EPD on esitähtlühend inglise keelest ja seda kasutatakse ka eesti kõnekeeles, kuigi standardis mõistele ‘III tüüpi keskkonnateatis’ lühendit ei pakuta. Samuti kasutatakse eesti kõnekeeles ‘PCR’ ja mitte ‘TKR’ (tootekategooria reeglid); ‘LCA/olelusringi hindamine’ ja mitte ‘ETH/elutsükli hindamine’; ‘LCI’ ja mitte ETI (elutsükli inventuur); ning mõiste ‘keskkonnamõju’ esitähtlühendit ‘ETMH’ (elutsükli mõjuhindamine) ei kasutata.
